Finnegans establece la siguiente política de gestión de los casos que ingresan a Customer Success vía Portal de casos o correo electrónico.
Carga de casos en el Portal
Hacé clic aquí para ver cómo cargar un caso en el Portal ![]()
Portal de casos - Cómo generar y ver tus casos
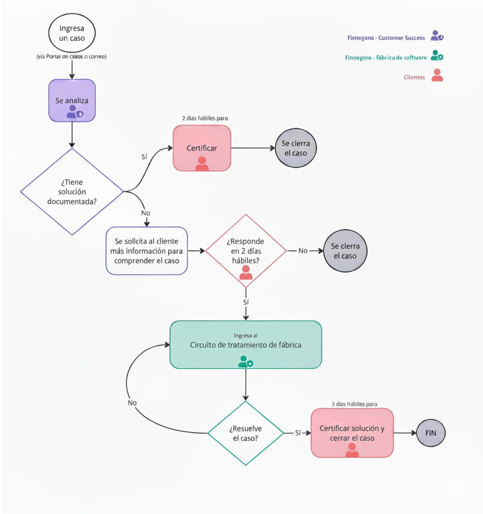
Circuito del caso
En este proceso se plasman las etapas y actividades por las que transita cada caso creado en el Portal de casos.
Importante
En todas las etapas el tiempo de espera antes de cerrar un caso es estimativo.
